本文以 NirVivo-Pro NIR-II小动物活体荧光成像系统作为引导的光疗和光激活肿瘤免疫治疗的设备。文章介绍了一种基于超小金纳米团簇(Au₄₄NCs)的诊疗探针 Au₄₄MBA₂₆ - NLG,用于近红外二区 (NIR-II)光致发光(PL)成像引导的光疗和光激活肿瘤免疫治疗。
实验设计
· 制备 Au₄₄MBA₂₆ - NLG 探针
通过 NaOH 介导的 NaBH₄还原法合成 NIR-II 发射的 Au₄₄MBA₂₆ NCs,再将其与免疫检查点抑制剂 NLG919 分子经 ¹O₂可裂解的连接体 2,2′-(丙烷 - 2,2 - 二基双 (硫代二基)) 二乙酸(PSDA)进行表面修饰,得到 Au₄₄MBA₂₆ - NLG 探针。

图 1(a):Au₄₄MBA₂₆ - NLG 的近红外光激活机制的工作原理。(b):Au₄₄MBA₂₆ 和 Au₄₄MBA₂₆ - NLG 的紫外 - 可见吸收光谱。(c):Au₄₄MBA₂₆ 的电喷雾电离质谱(ESI-MS)。(d):Au₄₄MBA₂₆ 和Au₄₄MBA₂₆ - NLG 的动态光散射(DLS)图谱和(e)近红外 II 区光致发光发射光谱(激发波长 λ = 808nm)。(f):Au₄₄MBA₂₆和Au₄₄MBA₂₆ - NLG 作为激光照射时间函数的光热温度曲线(808nm,1.5W/cm²;此处,纳米团簇的浓度固定为 60μM)。(g):Au₄₄MBA₂₆和 Au₄₄MBA₂₆ - NLG 作为激光照射时间函数的单线态氧(¹O₂)相对产生量。
· 验证相关性能
对探针进行紫外 - 可见吸收光谱、电喷雾电离质谱(ESI-MS)、动态光散射(DLS)、NIR-II 光致发光(PL)光谱、光热性能、光动力产氧性能、NLG919 光激活释放性能等表征;以 4T1 细胞为模型进行体外实验,包括细胞毒性、光热治疗(PTT)/ 光动力治疗(PDT)效果、免疫代谢干预机制研究;在荷瘤小鼠模型中进行体内 NIR-II PL 成像、PTT/PDT 及协同免疫治疗研究,并评估其生物safety。

图 2(a):用 808nm 激光照射(上图)6 分钟(1.5W/cm²)或在黑暗条件下(下图)处理的 Au₄₄MBA₂₆ - NLG 处理的 4T1 细胞的光致发光图像。(b):基于 MTT 试剂盒测试,在黑暗或激光照射条件下,不同浓度的Au₄₄MBA₂₆ - NLG 对 4T1 细胞的细胞毒性和光热测定。误差棒,平均值(n = 5),*P < 0.05。(c):用 PBS 处理作为对照或用 Au₄₄MBA₂₆和 Au₄₄MBA₂₆ - NLG 处理 12 小时后的 4T1 细胞的共聚焦光致发光图像,然后用 H₂DCFDA 染色,有或没有 6 分钟激光照射。绿色光致发光信号来自被 ¹O₂氧化的 DCF。(d):以空白为对照或用 Au₄₄MBA₂₆和 Au₄₄MBA₂₆ - NLG 处理 24 小时后的 4T1 细胞培养基中的相对犬尿氨酸(Kyn)含量,有或没有 6 分钟激光照射。误差棒,平均值 ± 标准差(n = 3),*P < 0.05。
实验结果
· Au₄₄MBA₂₆ - NLG 的特性
紫外 - 可见吸收光谱显示 Au₄₄MBA₂₆ NCs 有三个特征吸收峰,ESI-MS 证实其合成,DLS 测得水动力直径(HD)约 2.7nm,TEM 显示核心尺寸小于 2nm,且具有强 NIR-II PL(绝dui PL 量子产率约 4.5%,发射峰在约 1080 和 1280nm)。
Au₄₄MBA₂₆ - NLG 探针紫外 - 可见吸收光谱有新峰,表明 NLG919 成功共轭,每个 Au NC 上共轭 NLG919 数量约为 9 个,DLS 显示 HD 略增至约 3.1nm,NIR-II PL 发射峰基本不变,光热和光动力产氧性能与 Au₄₄MBA₂₆ NCs 相似,光热转换效率分别为 35.6% 和 30.8%。

图 3(a):在肿瘤内注射 Au₄₄MBA₂₆ - NLG 后不同时间点的 4T1 荷瘤小鼠的近红外 II 区光致发光图像。(b):肿瘤部位 Au₄₄MBA₂₆ - NLG 的时间相关相对光致发光强度。(c):沿着感兴趣区域(ROI)中的白线获取的光致发光强度分布。
· 体外实验结果
MTT 实验表明 Au₄₄MBA₂₆ - NLG 在黑暗中对 4T1 细胞毒性低,在 808nm 激光照射下有显著 PTT/PDT 效果。
H₂DCFDA 染色证实光动力产生 ¹O₂,通过测定 Kyn 和 Trp 含量,表明 Au₄₄MBA₂₆ - NLG 可抑制 IDO 表达和 Kyn 产生,激活免疫治疗。

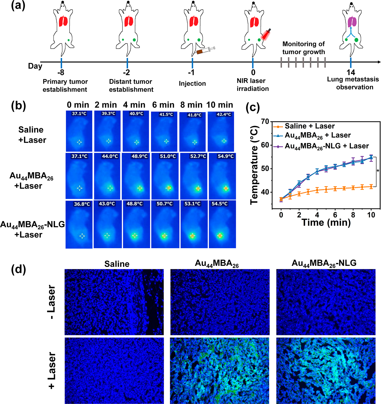
图 4(a):与时间相关的肿瘤植入和 Au₄₄MBA₂₆ - NLG 指导的联合肿瘤治疗的示意图。(b):静脉注射 Au₄₄MBA₂₆ - NLG、Au₄₄MBA₂₆或生理盐水的 4T1 荷瘤小鼠在 808nm 激光照射 10 分钟(1.0W/cm²)时的红外热图像。(c):肿瘤部位不同照射时间的温度变化。误差棒,平均值 ± 标准差(n = 5),*P < 0.05。(d):在有或没有 808nm 激光照射 10 分钟的情况下,来自 Au₄₄MBA₂₆ - NLG、 Au₄₄MBA₂₆和生理盐水处理的小鼠的原发性肿瘤的共聚焦光致发光图像。蓝色光致发光显示用 4',6 - 二脒基 - 2 - 苯基吲哚(DAPI)染色的细胞核,而绿色光致发光表示来自单线态氧传感器绿色(SOSG)的信号。
· 体内实验结果
荷瘤小鼠模型中,Au₄₄MBA₂₆ - NLG 静脉注射后,NIR-II PL 成像可清晰显示肿瘤及转移淋巴结,肿瘤部位 PL 强度显著增强。
治疗实验中,Au₄₄MBA₂₆ - NLG 经 NIR 照射后,原发性肿瘤完全消除,远处肿瘤生长受抑制,肺转移减少;可增加肿瘤组织中细胞毒性 T 淋巴细胞和产生 IFN - γ 的 T 细胞数量,减少 Treg 细胞数量。

图 5(a):Au₄₄MBA₂₆ - NLG 或 Au₄₄MBA₂₆指导的抑制肿瘤生长和肺转移的示意图。不同处理的小鼠中(b)原发性肿瘤和(c)远处肿瘤的时间相关演变。误差棒,平均值 ± 标准差(n = 5),*P < 0.05。(d):各种处理后从小鼠获得的墨水染色的整个肺和苏木精 - 伊红(H&E)染色的肺切片的照片。远处肿瘤中(e)CD3⁺ T 细胞、(f)CD8⁺ T 细胞、(g)产生 IFN - γ 的 T 细胞和(h)调节性 T 细胞(Treg 细胞)的数量。误差棒,平均值 ± 标准差(n = 5),*P < 0.05。
· safety评估结果
Au₄₄MBA₂₆ - NLG 介导的免疫治疗对小鼠体重、主要器官组织学、血液生化、肝功能无明显影响,Au 主要通过肾脏排泄,在肾脏和肿瘤有较高分布,表明其生物相容性良好。
研究结论
Au₄₄MBA₂₆ - NLG 探针可实现 NIR-II PL 成像引导的肿瘤 PTT/PDT 和光激活免疫治疗,有效抑制肿瘤生长和转移,具有低毒性和良好safety,有临床转化潜力。